随身 WiFi 扩展 USB 接口 可用于外接 U 盘 有线网卡 打印机
前言
之前给大家分享过《不到 5 元的随身 WiFi 刷 Debian 系统 做轻量家庭服务器》,正常情况下随身 WiFi 只有一个 USB 公头用于供电,没有办法外接设备。而骁龙 410 随身 WiFi 只有 2.4Ghz 的 WiFi 4,网络连接不太稳定,再加上一般买到的闪存只有 4G (手气好的可以抽到 8G 的)安装完系统后,剩下存储空间就不多了。如果能外接 USB 网卡,再插上个 U 盘,用起来会舒服不少,多余的 USB 接口还可以连接打印机作为打印服务器用。
提示
USB 网卡建议使用 RTL8152B 芯片的百兆免驱网卡
实现思路
USB 2.0 一共有 4 芯,其中 2 芯为电源线(红线 VCC、黑线 GND),另外 2 芯为数据线(绿线 D+、白线 D-),为了能同时给随身 WiFi 供电和传输数据,需要接一根只有红线和黑线的 USB 公头用于供电,还需要一根接满 4 芯的 USB 母头用于外接设备。想要实现这些功能,有很多办法,下面从贵到便宜,从开箱即用到魔改分别为大家介绍。
开箱即用篇
预算:20+ 元(开箱即用的成本高一些,低预算的可以直接跳到下面的魔改篇)
1. USB 扩展坞(供电版)
直接购买带外供电版的 USB 扩展坞,有网口插上就可以使用,价格稍微贵一些;不需要网口或者有 USB 网卡的也可以买带供电的 USB 分线器,价格会便宜一些。随身 WiFi 通过母对母转接头连接到扩展坞的公头上,然后再连接一根单独的供电线到扩展坞供电口上,再把需要连接的设备插到 USB 扩展坞上就好了。

2. 随身 WiFi 扩展坞
预算:20+ 元
除了 USB 扩展坞,还有玩家自己 DIY 的随身 WiFi 扩展坞,真正的开箱即用,插上随身 WiFi 和供电线就可以使用,形态各异,可以在海鲜市场或者小绿书搜“随身 WiFi 扩展坞”关键字找到,不过稳定性方面就见仁见智了。
魔改篇
预算:0 - 10 元(通过签到红包购买)
下面几种方案中标了推荐的是不太需要动手能力的,改起来非常简单
1. 劣质 USB 分线器(推荐)
为什么强调劣质 USB 分线器呢 ?因为正常的 USB 分线器魔改需要电烙铁飞两根线才行,而劣质的 USB 分线器只需要拆开,剪掉传输数据的绿线和白线就可以使用了。
需要注意的是,虽然上面有三个口,但实际上三个口并不能同时使用,随便挑两个口,一个插随身 WiFi ,另一个插外接的设备,如果 USB 不够用的话,可以再外接一个正常的 USB 分线器扩展更多接口。
那么怎样才能买到这样劣质的 USB 分线器呢?这里分享一个小技巧,在签到频道搜索 USB 分线器,然后找个头很小的分线器,再看看差评里有没有写三个口不能同时使用的,这样的分线器大概率就是没有芯片的劣质分线器。

2. 普通 USB 分线器
如果买到的是带有芯片的正常 USB 分线器,那么需要电烙铁才可以魔改,改起来稍微麻烦一些,但和上面那种相比的优势是,分线器上面的所有接口都可以直接使用,不需要再接一个分线器来扩展接口。
首先第一步同样是剪短绿线和白线,然后翻到背面将原本连接到绿线和白线的 D+ 和 D- 直接与任一 USB 口相连接。

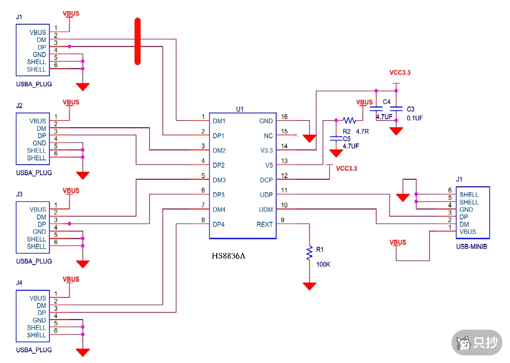
用电烙铁完成焊接后,再找到芯片丝印,剪掉对应的脚。以 HS8836A 为例,如果焊接到第一个口,就剪掉 1、2 脚;第二口就剪掉 3、4,以此类推,完成焊接的那个口就作为插随身 WiFi 的口,剩余的口都可以直接使用。

3. USB 一母二公(推荐)
买一根下面这样的 USB 一母二公线,把随身 WiFi 插在母头上,加强供电的线连接电源适配器,供电传数据的线通过母对母转接头连接外接设备或者 USB 扩展坞。

4. USB 母对母
上一种方法有人就要问了,为什么不买二母一公的线,主要是没找到公头单独供电的线,但是不要紧,我们可以自己 DIY 一根。
首先准备一根 USB 母对母的线,像下图这样的就可以,然后将线皮剥开

再找一个 USB 公头的线,可以单独买一根或者剪一根废旧数据线,只需要两芯供电,将红线和黑线和上面的母对母接在一起即可(如果是四芯的,绿线和白线不需要接)这个 USB 公头插电源适配器进行供电,两个母头一个接随身 WiFi 一个接设备或分线器

5. 举一反三
上面这么多方法本质上就是实现了两个目标,其他类似的方案也是可行的
- 外接一根两芯的 USB 公头用于供电
- 将随身 WiFi 的公头转为母头接设备或者 USB 分线器
随身 WiFi 设置
完成接线后,还需要对随身 WiFi 进行设置,默认情况下刷的 Debian 启动的是 RNDIS 和 ADB 两种 USB 复合设备,也就是说插电脑上会给电脑供网,而我们需要的是给随身 WiFi 供网、连接 U 盘等,因此需要将 USB 模式切换为主模式,上次刷机的教程中提供了两位作者的固件,普通版和超频率版&释放内存版切换主模式的方法不太一样,下面分别给出两个固件切换主模式的方法
警告
如果随身 WiFi 插在电脑上通过 192.168.68.1 或者 10.42.0.1 连接的 ssh ,执行以下命令切换主模式后,会立刻失联
需要提前连接 WiFi 或外接 USB 网卡,通过局域网 IP 访问
普通版
将以下代码添加到 /usr/sbin/mobian-usb-gadget setup() 最开头可以实现开机切换
echo host > /sys/kernel/debug/usb/ci_hdrc.0/role超频率版&释放内存版
将以下代码添加到 /etc/rc.local 中可以实现开机切换
echo host > /sys/class/udc/ci_hdrc.0/device/driver/ci_hdrc.0/role






